
Custom Design App
Custom Design Web App
Designyourwall.com is one of the largest wallpaper e-commerce sites in the world as well as the place that interior designers in the film and hospitality industry turn to for custom wallcoverings.
Problem / Opportunity
It was becoming difficult to gather, track and fulfill small order Custom Wallpaper projects for the Custom Design department. Potential sales were being lost to unclear requirements, process workflow and communication.

Goals
Customer
Get their orders created and fulfilled in a timely manner. Find out if the company was unable to fulfill an order due to potential problems.
Business
Help Custom Design streamline its order process and communication both externally and internally, increasing profits due to efficiency gains and becoming more cost effective by eliminating customers automatically at the outset who did not meet creative and production requirements such as legal copyright and usable source files.

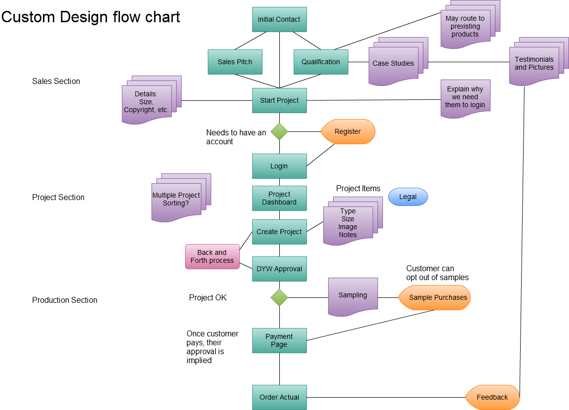
Process
Various approaches were explored to meet the above goals. My department was tasked with exploring whether a web based app would do the trick. Stakeholder interviews and quick studies were conducted, a specification was drawn up and task flows created. Time to create was approximately two days.

Solution
An interactive prototype in Axure was created and presented to the involved department heads.

Results
The prototype convinced them that this particular solution was too involved and would require 6-8 weeks to implement. Other projects were higher priority at the time and other solutions such as clearer current website documentation were recommended and were thought to be cheaper and quicker to put into action. By the application of a few days effort, many weeks of money and manpower were saved.

