
FOX Asset Management
Unified Media Asset Management System
Overview
One FOX MediaCloud (FMC) Asset Management system to rule them all.
Problem / Opportunity
FOX needed to replace its aging and overly modified media asset management systems with a single, general purpose system that would be more usable, easier to update, efficient and, most of all, extremely secure while remaining user friendly. An industry leading vendor’s software was chosen to be adopted and customized to FOX’s needs by working hand in hand with the vendor. This would not only present current users with a better platform but would also serve as a more robust backend service for other FOX applications and users that needed to consume its content and features but had their own highly customized front ends, such as the platforms that distributed content to outside companies such as Apple, Amazon, Hulu and Netflix.

Goals
Customer
- Reduce users need visit multiple internal applications to view, download, upload and share assets (merchandising, marketing and broadcast content, etc.)
- Consume content in a manner that is more modern, accessible, and context aware so that each FOX brand or department user would only see what is relevant to them yet be able to access other content when needed.
- Streamline overall workflow so that users save time and energy.
Business
- Support greater efficiency, sharing and reuse across the FOX internal ecosystem and outside vendor (such as marketing agencies and trailer houses).
- Reduce costs to support, maintain and update multiple distribution applications.
- Create a consistent brand and product that could be marketed or white labeled separately.

Process
FOX IT is a truly Agile department and is extremely committed to the formal Agile process with daily stand ups for each team, dedicated scrummasters, planning, team grooming sessions, and retrospectives. After a lot of gap analysis from multiple stakeholders, the business, and management, we zeroed in on what needed to be done and initially prioritized stories and features.
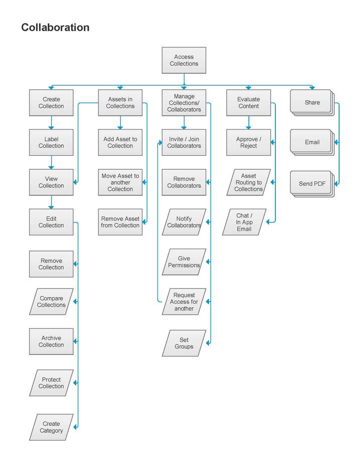
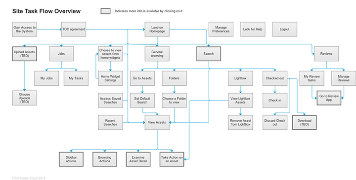
The application customization started off with formal IA and usability testing which would inform other modifications based on obvious problems with additional observed issues to be tested later. Basic sketches, sticky notes, user conversations and wireframes were drawn up for new features and interactive prototypes created when we needed to eyeball the workflow, show users and stakeholders to get one on one feedback and in focus groups to determine the viability of various approaches.
Visual design guidelines were assembled using style tiles, comps, and live css and html in style guides while seeking to harmonize various brand and framework constraints.
In the interim, contextual interviews were conducted to gain a richer understanding of the application’s future users and plan accordingly.
Once we had management sign off on a modification or additional customization/feature, the UX team would work closely with the development and business teams by contributing to feature stories and sometimes were directly embedded within the development teams themselves. The UX team had its own sprint and/or Kanban board and UX stories were a direct dependency of development stories where UI played a key role so a dev story could not move forward without UX/Business signoff.



Solution
Customize and add to pre-existing vendor software to reflect the FOX MediaCloud brand, ensure that the MVP app is usable, functional and delightful, while keeping it secure and able to be leveraged by other internally dependant applications while not disoriented current users.

Results
FOX MediaCloud initially rolled out by being adopted by FIC (FOX International Channels) to much acclaim and very few reported problems. Additional units and vendors, such as the general FOX Sports user base, 20th Century FOX, FX are set to be onboarded early this year and have eagerly requested to use the app. Other apps such as the application that serves the external consumers such as Amazon, Apple, Hulu and Netflix are already utilizing and incorporating FMC’s shared features. FOX is a siloed company and its divisions are not required to use internally developed products. Voluntary mass adoption can very much be interpreted as a sign of success.

Personal Contribution
I worked with the application software vendor, coordinated with over ten different internal departments and development teams, multiple development vendors (both domestic and international), engaged in usability testing of the main product and additional features such as two factor authentication, search, file transfers, secure sharing and context aware content presentation for each brand (FX, FIC, 21CF, Sports, etc.).
I also conducted user interviews / ethnographic studies, created our information architecture, activity workflows, as well as hi fi and lo fi wireframes and prototypes. I often was hands on with the actual implementation and styling of the product and setting the visual and code standards for the development teams via comps or live style guides. In addition, I created many of the email marketing materials and standalone websites for rollouts. I also mentored a Junior Front End designer who was part of our UX/UI team.


























