
Scootch
Browsing by Dish instead of Cuisine
Overview
Scootch seeks to provide people a way to review and browse for places that offer specific dishes near them instead of by type like Italian, Chinese, Thai, etc.
Problem / Opportunity
Most food review sites only list restaurants and their rating. They don’t offer a granular approach to find specific dishes that you have a craving for, like the “best roasted chicken near me”. So, although a restaurant may have great food in general, another is rated lower but has a better roasted chicken and that’s the one you’d want to eat from.

Goals
User
Quickly find the best dish for what they’re craving that within a certain range of where they are.
Business
Make it as easy as possible for people to rate dishes, add their location and share their reviews with others.

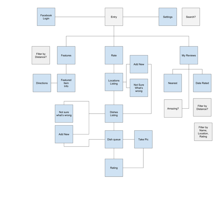
Process
Met with product owner and designed both an app and chatbot based approach.

Solution
We went with an Android app based approach since that was more feasible because Facebook Messenger bot deployment was put on hold by Facebook at the time.
Results
The app is gaining users and growing! There were some technical issues on execution but design features are gradually being integrated.

Personal Contribution
Did basic IA work, mocked up click thru prototypes in Sketch plus pursued mocking up chatbot based options to see if user review and sharing friction could be further reduced by not needed to install a specific app. The “Conversational First” approach to design gave us insight into what was the minimum needed to be incorporated into the app.








